Création application prototype RBnB

Cahier des charges

  • Analyser, conceptualiser, programmer et livrer un logiciel au client
  • Réaliser un document d'analyse
  • Réaliser un document de conception
  • Prototyper une application de location type Airbnb
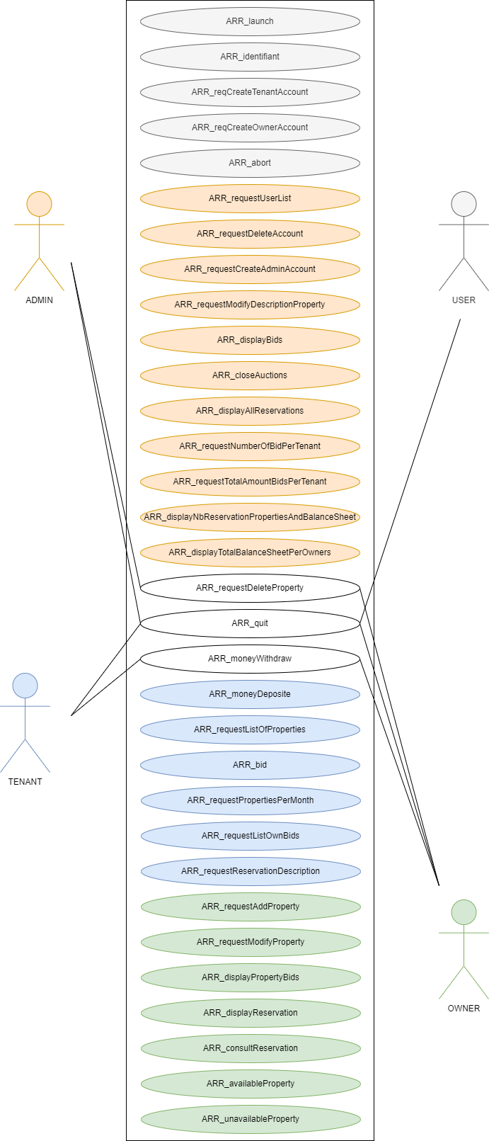
  • Réaliser les schémas UML
  • Rédaction de tests unitaires
  • Gestion d'acheteurs, vendeurs, propriétés et administrateurs

Rendu final

screen
screen

Sujet : ici

Document de conception : ici

Méthodes et outils

Le langage utilisé est Java via l'environnement de développement Netbeans. Les schémas ont été réalisés sur Visual Studio Code avec l'extention UMLet.

Compétences développées

  • Approfondissement du langage Java
  • Découverte du langage de modélisation UML
  • Travail d'équipe, répartition des tâches
  • Création d'interface textuelle avec des Input